Tepelné čerpadlo a aktivní solární systém v kombinovaném provozu (III)
Podrobná ekonomická analýza vychází z peněžních toků a nákladů při provozu kombinovaného systému. Spojením energetického hodnocení a ekonomické analýzy, dostáváme jasné odpovědi na otázky vhodnosti kooperace tepelného čerpadla a aktivního solárního systému v jednom energetickém celku.
ABSTRAKT
Článek ukazuje možnosti využití tepelných čerpadel v kombinovaných systémech. Cílem této studie je posouzení zda je přínosná spolupráce tepelného čerpadla s aktivním solárním systémem. Článek popisuje reálný návrh kombinovaného systému a jeho hodnocení z ekonomicko - provozního hlediska.
Podrobná ekonomická analýza kombinovaného systému vychází z peněžních toků a nákladů při provozu kombinovaného systému. Spojením energetického hodnocení kombinovaného systému a ekonomické analýzy, dostáváme jasné odpovědi na otázky vhodnosti kooperace tepelného čerpadla a aktivního solárního systému v jednom energetickém celku.
Tento závěrečný článek série "Tepelné čerpadlo a aktivní solární systém v kombinovaném provozu" shrnuje získané poznatky z této problematiky získané při řešení disertační práce na UEEN VUT FEKT v Brně.
1. EKONOMICKÉ HODNOCENÍ PROVOZU KOMBINOVANÉHO SYSTÉMU
Na základě výsledků energetického hodnocení kombinovaného systému uvedeného v minulém článku "Tepelné čerpadlo a aktivní solární systém v kombinovaném provozu (II)" je možné provést hodnocení z hlediska ekonomiky provozu. Kombinací výsledků energetického a ekonomického hodnocení je možné určit optimální velikost plochy solárních kolektorů pro kombinovaný systém.
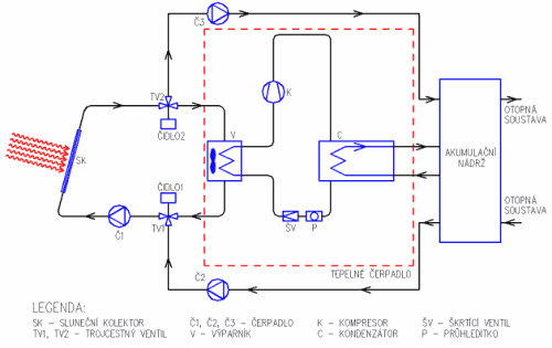
V navrženém kombinovaném systému je solární systém využíván jako bivalentní zdroj k tepelnému čerpadlu s tím, že jeho hlavním úkolem je zvyšovat teplotu vstupního média do tepelného čerpadla v rozmezí 5 - 10°C. Tento systém zapojení lze prezentovat jako "paralelně - bivalentní". Tepelné čerpadlo je v tomto případě využito po celou topnou sezónu, a to i v době, kdy jeho tepelný výkon nestačí na plné pokrytí tepelných ztrát objektu. Společně s tepelným čerpadlem je v období nedostatečného tepelného výkonu v provozu i solární systém a oba tepelné zdroje pracují současně. Hlavním přínosem takto sestaveného kombinovaného systému je vysoká účinnost solárního systému, který pracuje s nižší teplotou, než je teplota vytápěcího systému. Celý takto sestavený systém vykazuje lepší energetické vlastnosti [2]. Technologické schéma kombinovaného systému je vidět na obrázku 1.
Pro představu jsou v tabulce 1 uvedeny hodnoty dodané energie pomocí solárního systému. Množství dodané energie vychází z dlouhodobého měření intenzity slunečního záření prováděného na UEEN VUT FEKT v Brně.
Samotná tabulka představuje dva pohledy na přiřazený solární systém:
1. V prvním sloupci (Qr(71)) jsou uvedeny hodnoty odpovídající množství dodané energie solárním systémem v průběhu topné sezóny, platné pro zvýšení teploty na vstupu tepelného čerpadla v rozmezí Δt = (5 - 10°C) při průtoku média solárními kolektory qv = 1420 m3.h-1. Tomuto oteplení odpovídá střední účinnost solárního systému η = 71%.
2. Druhý sloupec (Qr(35)) prezentuje množství dodané energie solárním systémem při uvažované střední účinnosti η = 35%, a to celoročně. Této účinnosti odpovídá oteplení média v kolektoru Δt = (21 - 42°C), dle příslušného měsíce a hodnoty intenzity slunečního záření. Tyto hodnoty oteplení vstupního média odpovídají parametrům požadovaných pro otopnou soustavu.

Obrázek 1 - Technologické řešení kombinovaného systému [1], [3]
| S | Qr(71) | Qr(35) |
|---|---|---|
| m2 | MW.h.rok-1 | MW.h.rok-1 |
| 2 | 1,25 | 1,49 |
| 4 | 2,50 | 2,97 |
| 6 | 3,75 | 4,46 |
| 8 | 5,00 | 5,94 |
| 10 | 6,24 | 7,43 |
| 12 | 7,49 | 8,91 |
| 14 | 8,74 | 10,40 |
| 16 | 9,99 | 11,88 |
| 18 | 11,24 | 13,37 |
| 20 | 12,49 | 14,85 |
| 22 | 13,74 | 16,34 |
| 24 | 14,99 | 17,82 |
| oteplení Δt (5-10°C) = září - duben = | oteplení Δt (21- 42°C) = celoročně = |
Tabulka 1 - Roční dodávky tepelné energie pomocí solárního systému [1], [3]
V následující ekonomicko - energetické analýze uvažuji se středními hodnotami nárůstu topného faktoru (ΔCOPstř) tepelného čerpadla při odpovídající velikosti plochy solárního systému přiřazeného dle technických parametrů tepelného čerpadla, jak bylo uvedeno v předchozím článku.
Samotná ekonomická analýza kombinovaného systému je provedena na znalosti peněžních toků a vnitřní výnosové míry projektu.
2. POROVNÁNÍ VARIANT Z HLEDISKA PENĚŽNÍCH TOKŮ A VNITŘNÍ VÝNOSOVÉ MÍRY PROJEKTU
Jak jsem uvedl v minulém článku potřeba tepla na vytápění je pro vzorový objekt 17,0 MWh.rok-1 a potřeba tepla na ohřev TUV 5,4 MWh.rok-1. Tepelné čerpadlo pro variantu "B"1 kryje potřebu tepla pro vytápění z 90%, což odpovídá 15,3 MWh.rok-1. Pro zabezpečení celé potřeby tepla pro vytápění a ohřev TUV je ještě potřeba dodat 7,1 MWh.rok-1 tepelné energie, a to pomocí solárního systému.
Návrh velikosti solárního systému ze dvou základních kritérií:
- zabezpečení dodávky tepelné energie
- dosažení požadovaného oteplení Δt na vstupu do TČ (5 - 10°C)
V následující tabulce (tabulka 2) je uvedena vnitřní výnosová míra projektu pro variantu "A", tj. pro systém sestávající z tepelného čerpadla o jmenovitém tepelném výkonu 7,7 kW v bivalentním zapojení s klimatizační jednotkou s topným výkonem 2,5 kW.
| TČ 7.7 kW | ||
|---|---|---|
| D55 | D56 | |
| Investice (Kč) | 352.600,- | |
| Diskontní míra | 3% | |
| Index růstu příjmů a výdajů | 4% | |
| Životnost (roky) | 25 | |
| Roční úspory (Kč) | 17.240,- | 14.311,- |
| NPV (Kč) | 118.400,- | 38.400,- |
| IRR | 5% | 4% |
Tabulka 2 - Vnitřní výnosová míra systému pro variantu "A" [1], [3]
Tabulky 3a a 3b ukazují vnitřní výnosovou míru kombinovaného systému tepelného čerpadla spolu se solárním systémem. Výpočet IRR byl proveden pro velikost přiřazeného kolektorového pole 10 - 24 m2. Výsledky jsou dále zpracovány graficky. Na základě grafického zpracování je možno určit odpovídající velikost přiřazeného solárního systému korespondující s energetickými a ekonomickými ukazateli projektu.
| TČ 5.3 kW + 10m2 | TČ 5.3 kW + 14m2 | |||
|---|---|---|---|---|
| D55 | D56 | D55 | D56 | |
| Investice (Kč) | 337.300,- | 382.000,- | ||
| Diskontní míra | 3% | 3% | ||
| Index růstu příjmů a výdajů | 4% | 4% | ||
| Životnost (roky) | 25 | 25 | ||
| Roční úspory (Kč) | 18.713,- | 15.869,- | 19.023,- | 16.196,- |
| NPV (Kč) | 174.000,- | 96.300,- | 137.700,- | 60.500,- |
| IRR | 6% | 5% | 5% | 4% |
Tabulka 3a - Vnitřní výnosová míra pro variantu "B" [1], [3]
| TČ 5.3 kW + 20m2 | TČ 5.3 kW + 24m2 | |||
|---|---|---|---|---|
| D55 | D56 | D55 | D56 | |
| Investice (Kč) | 443.700,- | 484.400,- | ||
| Diskontní míra | 3% | 3% | ||
| Index růstu příjmů a výdajů | 4% | 4% | ||
| Životnost (roky) | 25 | 25 | ||
| Roční úspory (Kč) | 19.889,- | 17.113,- | 20.184,- | 17.423,- |
| NPV (Kč) | 99.800,- | 23.900,- | 67.100,- | 13.200,- |
| IRR | 5% | 3% | 4% | < 3% |
Tabulka 3b - Vnitřní výnosová míra pro variantu "B" [1], [3]
2.1. Určení velikosti přiřazeného solárního systému
Výsledky zobrazené na obrázku 2 a 3 jasně vymezují možnosti a oblast energetického a ekonomického využití solárního systému ve spojení s tepelným čerpadlem pro uvažovaný objekt s celkovou tepelnou ztrátou Qc = 8,4 kW. Grafy dávají odpověď na otázku vhodnosti spolupráce tepelného čerpadla se solárním systémem a také na volbu optimální velikosti solárního systému pro tuto spolupráci. Je nutno říci, že analýza byla provedena pro určitý typový příklad, ale je podložena množstvím praktických měření na modelu tepelného čerpadla a solárním systému na UEEN VUT FEKT v Brně.
Potřebné množství tepelné energie pro objekt je v grafech vyznačeno červenou přímkou. Množství potřebné energie je Qr = 22,4 MW.rok-1 a to včetně energie potřebné pro ohřev TUV. Z grafů je vidět, že od velikosti kolektorového pole S = 11,4 m2 je kombinovaný systém tepelného čerpadla a solárních panelů schopen pokrýt energetické nároky objektu na potřebu tepelné energie (v grafu je tato skutečnost vyznačena žlutou plochou). Tato plocha je shora ohraničena křivkou, která odpovídá energii dodané kombinovaným systémem, za předpokladu, že solární systém je využíván v období září - duben a je využíván pro zvýšení vstupní teploty vzduchu do tepelného čerpadla v rozmezí Δt = (5 - 10°C), což má pozitivní vliv na velikost topného faktoru tepelného čerpadla, které díky této skutečnosti zabezpečí potřebnou dodávku tepelné energie. Množství dodané energie solárním systémem je určeno na základě stanoveného nutného minimálního množství (průtoku) vzduchu dodávaného solárními kolektory na vstup tepelného čerpadla a pro požadované oteplení Δt vstupního média.
Zelená plocha v grafech vymezuje možnou velikost plochy přiřazeného solárního systému vzhledem k energetickým a ekonomickým požadavkům bez získání státní dotace:
- energetické požadavky na systém jsou v grafu vymezeny žlutou plochou (viz výše)
- z hlediska ekonomických požadavků je kombinovaný systém porovnáván se systémem v němž je jako zdroj použito samostatně pracující tepelné čerpadlo. Zelené křivky v grafu představují vnitřní výnosovou míru (IRR) obou porovnávaných projektů, a to bez možnosti poskytnutí státní dotace na realizaci projektu. Naopak křivky modré barvy prezentují stejnou skutečnost, ale s tím rozdílem, že do financování je započítána i možná maximální výše státní dotace. Plochy označené jako "A" a "B" prezentují v grafech oblast, ve které je projekt kombinovaného systému z hlediska vnitřní výnosové míry a peněžních toků výhodnější než původní projekt s tepelným čerpadlem.
Jak je vidět, plochy "A" a "B" se liší pro variantu bez dotace a variantu s dotací, a také v závislosti na tom, do jaké sazby za elektrickou energii navržený systém spadá:
- pro sazbu za elektrickou energii D55 vypadá situace následovně:
- při nezapočítání možné státní dotace se IRR pohybuje nad hodnotou 5%2 pro plochy solárního systému o velikosti od 11,4 - 17 m2 pro případ, že navržený systém splňuje energetické potřeby objektu. Pro přiřazené plochy, které by byly větší než jsou uvedené, je z ekonomického hlediska projekt kombinovaného systému pro investora nevýhodný. Na obrázku je vidět, že hodnota IRR kombinovaného systému se v rozmezí 14 - 20 m2 pohybuje kolem hodnoty 5%. Pro určení maximální možné plochy solárního systému je v tomto případě rozhodující čistá současná hodnota projektu (NPV). Tento ukazatel je u projektu s kombinovaným systémem výhodnější právě do velikosti S = 17 m2.
- při započítané dotaci je hodnota IRR projektu jen s tepelným čerpadlem rovna 8%. Pro tento případ je vyhovující velikost solárních kolektorů v rozmezí 11,4 - 20,3 m2 (obrázek 2). Z toho je patrné, že v případě získání dotace na realizovaný systém je výhodnější varianta kombinovaného systému.
- při nezapočítání možné státní dotace se IRR pohybuje nad hodnotou 5%2 pro plochy solárního systému o velikosti od 11,4 - 17 m2 pro případ, že navržený systém splňuje energetické potřeby objektu. Pro přiřazené plochy, které by byly větší než jsou uvedené, je z ekonomického hlediska projekt kombinovaného systému pro investora nevýhodný. Na obrázku je vidět, že hodnota IRR kombinovaného systému se v rozmezí 14 - 20 m2 pohybuje kolem hodnoty 5%. Pro určení maximální možné plochy solárního systému je v tomto případě rozhodující čistá současná hodnota projektu (NPV). Tento ukazatel je u projektu s kombinovaným systémem výhodnější právě do velikosti S = 17 m2.
- pro sazbu za elektrickou energii D56 vypadá situace takto:
- pro projekt s tepelným čerpadlem v bivalentním zapojení je hodnota vnitřní výnosové míry 4% (obrázek 3). Hodnota IRR u kombinovaného systému klesá pod tuto hodnotu při velikosti přiřazeného solárního systému S = 14 m2. Vhodná velikost plochy solárního systému je v rozmezí od 11,4 - 14 m2.
- při započítané dotaci je hodnota IRR projektu se samostatně pracujícím tepelným čerpadlem rovna 7%. Oproti situaci, která nastala u sazby D55 je zde volba plochy solárního systému při získání státní dotace v rozmezí od 11,4 - 20,5 m2. Strmost křivky, která udává vnitřní výnosovou míru projektu kombinovaného systému, ukazuje na výhodnější podmínky z ekonomického hlediska než tomu je v případě nezískání státní dotace.
- pro projekt s tepelným čerpadlem v bivalentním zapojení je hodnota vnitřní výnosové míry 4% (obrázek 3). Hodnota IRR u kombinovaného systému klesá pod tuto hodnotu při velikosti přiřazeného solárního systému S = 14 m2. Vhodná velikost plochy solárního systému je v rozmezí od 11,4 - 14 m2.
S ohledem na výsledky uvedené v grafech na obrázcích výše lze říci, že spolupráce tepelného čerpadla v kombinaci se solárním systémem pro situaci, že solární systém je v průběhu topné sezóny využíván pro předehřev vstupního média do tepelného čerpadla možná, a z ekonomického hlediska i energetického hlediska výhodná. Pro situaci, kterou jsem uvažoval při realizaci kombinovaného systému je optimální velikost přiřazeného solárního systému k tepelnému čerpadlu S = 12 - 14 m2. Provedený výzkum těchto aplikací alternativních zdrojů navíc potvrdil skutečnost, že pro spolupráci těchto zdrojů je velmi důležitým bodem nejenom energetické hodnocení systému, ale v neposlední řadě ekonomická analýzy jejich provozu a oblast jejich realizace.
3. ZÁVĚR
Cílem provedené studie bylo ukázat, zda je možné najít nějakou možnost spojení tepelného čerpadla se solárním systémem tak, aby jak po energetické tak také po ekonomické stránce měl daný projekt své opodstatnění. Koncepce navrhovaného spojení těchto dvou systémů vychází z předpokladu, že solární systém v tomto kombinovaném systému je v průběhu topné sezóny využíván převážně k předehřevu vstupního média do tepelného čerpadla. Systém je sestaven na základě zkušeností z měření na modelu tepelného čerpadla vzduch-vzduch, které je umístěno v laboratořích Nekonvenčních přeměn energie Ústavu elektroenergetiky VUT v Brně a na solárním systému. Model tepelného čerpadla byl sestaven za grantové podpory Fondu rozvoje vysokých škol - Využití Stirlingova termodynamického cyklu v systémech využití tepla (IS421850) a Využití Stirlingova termodynamického cyklu v solárních systémech (IS432170).
Na základě provedených měření na modelu tepelného čerpadla a na solárním systému jsem provedl energetickou a ekonomickou analýzu spolupráce těchto dvou alternativních systémů. Energetickou analýzu jsem provedl pro reálný objekt nízkoenergetického domu s tepelnou ztrátou Qc = 8,4 kW a s celkovou roční potřebou energie na vytápění a TUV Qr = 22,4 MWh.rok-1 (80,7 GJ.rok-1).
Celá analýzy byla postavena na principu srovnání dvou projektů. V prvním případě jsem navrhl variantu s tepelným čerpadlem pracujícím v bivalentním zapojení s přídavnou vzduchovou jednotkou.
Druhou (srovnávací) variantu jsem navrhl jako kombinovaný systém sestávající z tepelného čerpadla a solárního systému. V návrhu je solární systém využíván jako "doplňkový" zdroj energie. V průběhu topné sezóny je solární systém použit pro zvýšení teploty vstupního média na vstupu tepelného čerpadla. Toto řešení umožňuje zvýšení topného faktoru tepelného čerpadla, a tím efektivnější provoz navrženého systému oproti systému pracujícího jen s tepelným čerpadlem, a také oproti kombinovanému systému "tepelné čerpadlo - solární systém", kde solární systém pracuje s teplotou otopné soustavy.
Přínos studie je především v novém pohledu na možnosti spolupráce tepelných čerpadel se solárními systémy. Provedená studie je podkladem pro dimenzování kombinovaných systémů a poskytuje prostředky pro energeticko-ekonomické hodnocení těchto systémů. Veškeré uvedené výsledky jsou podloženy dlouhodobým sledováním a měřením na modelu tepelného čerpadla a solárním systému, s důrazem na zvýšení efektivnosti provozu tepelných čerpadel v kombinovaných tepelných systémech.
PODĚKOVÁNÍ
Tento příspěvek prezentuje výsledky výzkumu financovaného Ministerstvem školství, mládeže a tělovýchovy České republiky v rámci projektu č. MSM0021630516.
LITERATURA
[1] Mastný, P. Tepelná čerpadla v kombinovaných tepelných systémech. Vědecké spisy Vysokého učení technického v Brně, Edice PhD Thesis, sv. 392, ISSN 1213-4198, Brno 2006
[2] Mastný, P. Use of solar energy connected to heat pump. Energyspectrum, Brno 2005, roč. 2005, č. 10, ISSN 1214-7044
[3] Mastný P., Tepelná čerpadla v kombinovaných tepelných systémech. Disertační práce, UEEN VUT FEKT v Brně, Brno 2006
1 kombinovaný systém, kde solární systém je využíván pro zvyšování teploty média na vstupu tepelného čerpadla
2 hodnota vnitřního výnosového procenta (IRR) pro projekt, ve kterém je jako zdroj tepla uvažováno jen tepelné čerpadlo v bivalentním zapojení spolu s klimatizační jednotkou
![Obrázek 2 - Velikost plochy solárních kolektorů pracujících s TČ 5.3 kW v sazbě D55 [1], [3]](/docu/clanky/0041/004125o3.gif)
![Obrázek 3 - Velikost plochy solárních kolektorů pracujících s TČ 5.3 kW v sazbě D56 [1], [3]](/docu/clanky/0041/004125o5.gif)